Entenda o que é jurisprudência e como pesquisá-la com agilidade e eficiência para usá-la em suas argumentações jurídicas com acuracidade.
A jurisprudência, junto com as leis, costumes, doutrinas e analogia, faz parte das principais fontes do Direito. Assim como nas outras fontes, o Direito busca na jurisprudência o embasamento para manter a ordem e a segurança jurídica da sociedade.
No entanto, a sociedade é muito dinâmica, mudando os seus costumes e conceitos de acordo com a sua evolução. Ou seja, o que é proibido ou permitido pode mudar de acordo com o tempo ou lugar. Para isso, o Direito precisa acompanhar a dinâmica da sociedade para não ficar obsoleto.
Todavia, como as leis são formais e demoram para ser atualizadas, os juristas, em suas decisões, aplicam os costumes e a analogia para formar um novo entendimento. Este novo entendimento, quando reiterado sob uma boa argumentação, forma uma jurisprudência.
E você, que é estudante, advogado ou assessor jurídico, já deve saber o que é uma jurisprudência, não é? Mas você sabe como ela pode ajudar nos seus estudos acadêmicos? E como fazer a pesquisa de uma forma mais rápida e assertiva para o caso em que você está trabalhando? Então, continue a leitura para descobrir como tornar suas buscas por jurisprudências mais rápidas e eficientes.
O que é jurisprudência?
Jurisprudência é o conjunto de decisões proferidas pelos tribunais que reconhecem uma conduta como obrigatória ou proibida. Só que as decisões precisam ser reiteradas no mesmo sentido – ou seja, uma decisão isolada não forma jurisprudência.
Assim, a jurisprudência tem o sentido de uniformizar a pacificar o entendimento dos tribunais, a fim de garantir maior segurança jurídica aos aplicadores do Direito e à sociedade.
Como já citamos, ela tem grande relevância para suprir lacunas da lei e garantir uma série de decisões mais coerentes. Isso assegura mais previsibilidade dos resultados através de uma análise de dados de decisões anteriores, bem como um consenso no julgamento de casos parecidos.

Como a jurisprudência facilita a compreensão dos estudos jurídicos?
Geralmente, os estudos jurídicos têm várias origens, principalmente na lei e na doutrina. Afinal, para que um argumento se torne forte a ponto de ser consolidado pelo Direito, é preciso muito estudo, muito trabalho e a união de vários elementos.
Por isso que a doutrina é a maior fonte dos estudos jurídicos – já que ela traz teses apresentadas por juristas, que analisam as leis e estudam a aplicação delas na sociedade. Além disso, elas refletem e descrevem todos os detalhes, colocando-as à disposição dos estudantes.
Já a jurisprudência facilita a compreensão desses estudos jurídicos, uma vez que ela traz um conglomerado de dados, teses, leis e doutrinas que já foram debatidos por vários juristas e concluídas em uma decisão uniformizada.
Ou seja, na jurisprudência não há mais divergência. Todos os argumentos já foram apresentados e analisados por advogados, doutrinadores, juízes e desembargadores. É o suprassumo do Direito, pois após toda essa análise, ainda foi decidida de forma reiterada e contínua, comprovando a sua efetividade para a sociedade.
Como ter acesso e realizar as pesquisas de jurisprudência?
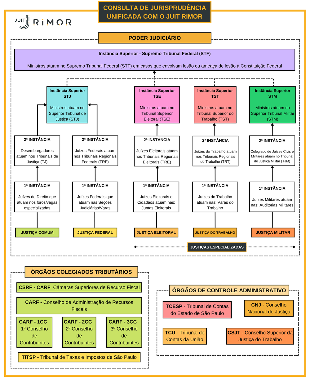
Cada entendimento jurisprudencial pode ser diferente conforme o tribunal de cada comarca. Ou seja, às vezes, o tribunal do Estado do Rio Grande do Sul pode julgar o mesmo caso de uma forma diferente do tribunal federal de São Paulo, por exemplo. Por isso que é preciso procurar informações específicas no site de cada tribunal.
Só que isso pode ser difícil, já que cada site tem um sistema diferente. Além disso, algoritmos de pesquisas e palavras-chave diferentes fazem com que o pesquisador tenha que procurar item por item, conforme a sua demanda de pesquisa.
Por isso que contar com uma plataforma de pesquisa jurídica especializada como a Revista dos Tribunais Online (RTO) é essencial para tornar sua busca mais ágil e eficiente. Afinal, ela tem um sistema que unifica todos os tribunais e comarcas do Brasil, além de trazer conteúdos confiáveis e atualizados para tornar sua consulta mais apurada.

Como a jurisprudência facilita a compreensão dos estudos jurídicos?
Geralmente, os estudos jurídicos têm várias origens, principalmente na lei e na doutrina. Afinal, para que um argumento se torne forte a ponto de ser consolidado pelo Direito, é preciso muito estudo, muito trabalho e a união de vários elementos.
Por isso que a doutrina é a maior fonte dos estudos jurídicos – já que ela traz teses apresentadas por juristas, que analisam as leis e estudam a aplicação delas na sociedade. Além disso, elas refletem e descrevem todos os detalhes, colocando-as à disposição dos estudantes.
Já a jurisprudência facilita a compreensão desses estudos jurídicos, uma vez que ela traz um conglomerado de dados, teses, leis e doutrinas que já foram debatidos por vários juristas e concluídas em uma decisão uniformizada.
Ou seja, na jurisprudência não há mais divergência. Todos os argumentos já foram apresentados e analisados por advogados, doutrinadores, juízes e desembargadores. É o suprassumo do Direito, pois após toda essa análise, ainda foi decidida de forma reiterada e contínua, comprovando a sua efetividade para a sociedade.
Conheça a Revista dos Tribunais Online (RTO)
A Revista dos Tribunais Online (RTO) é a solução de pesquisa jurídica da Thomson Reuters que traz conteúdos exclusivos da Editora Revista dos Tribunais – editora referência no Direito, que há mais de 110 anos gera conteúdos jurídicos de excelência junto aos maiores juristas do Brasil.
Na plataforma, é possível encontrar jurisprudências atualizadas e de forma muito mais rápida, já que seu sistema de busca é inteligente e eficaz. Além disso, conta com publicações de julgados recentes, normas atualizadas, periódicos, notícias e obras atualizadas dos maiores juristas do Brasil. Tudo isso reunido em uma plataforma 100% on-line, que você poderá acessar de qualquer dispositivo eletrônico. Conheça a RTO agora e garanta mais agilidade e eficiência em sua busca jurídica por jurisprudência. Acesse neste link.


Links
SITE: WWW.ONALDO.COM.BR
Fonte: Thomson Reuters
- Tags:
- jurisprudência
